a short product tour
Pause the tour
Select a section

1
The Inventory
ValidMind is your system of record for governance. Use the inventory to track AI systems, models, use cases, and tools, along with their dependencies.

The inventory is industry-aligned, highly customizable with your own fields, integrated with workflows, and scales to your needs.

Registration starts the lifecycle for governance items.
Provide basic information, identify the stakeholders, and collect any other required information.
For example, you can require users to identify AI applications so that they can be governed appropriately.

2
Workflows & Approvals
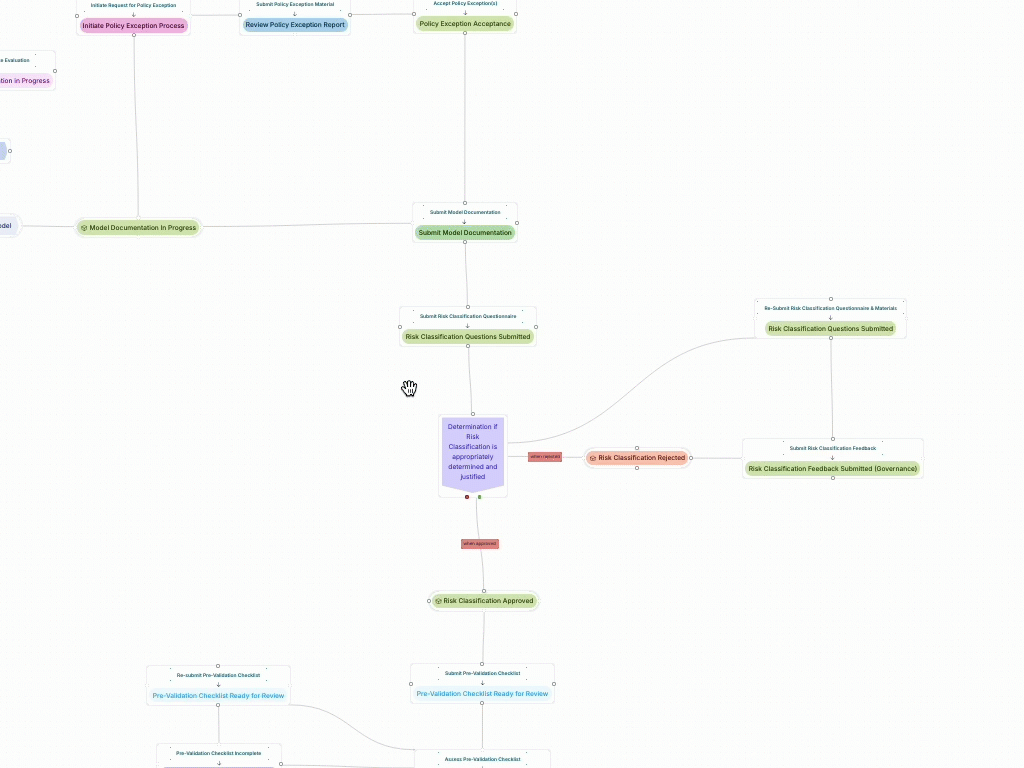
ValidMind workflows enable governance by defining roles and responsibilities, enforcing policies and procedures, and audit trails across the lifecycle.

Roles and responsibilities define clear actions for your stakeholders to follow.
Audit trails track all activities across lifecycle stages, statuses, artifacts, and validation issues.
Workflows control the steps and transitions that guide items through their lifecycle:
SR 11-7
SS1/23
E-23
EU AI ACT
Workflows let you:
Implement governance frameworks
Automate risk processes with triggers and schedules
Standardize model documentation and independent review
Get alerts for items that need attention
Comply with external regulations and internal policies


3
Reporting & Analytics
ValidMind provides customizable dashboards and analytics for oversight, plus flexible exports to meet reporting requirements.
Management Responsibilities

Internal Audit
Track artifacts, approvals, and sign-offs across the lifecycle

4
Documentation, Testing & Validation
ValidMind sets a standard by automating documentation, providing comprehensive testing, and enabling independent validation with full audit trails.
Automate Documentation

Templates define the structure of your documents:
model documentation validation reports ongoing monitoring custom document types
fair lending bias testing llm rag nlp ml regression binary classification credit risk text classification time series capital markets credit scorecard
EXAMPLES OF AVAILABLE TEMPLATES

Comprehensive Testing

Independent Review

Process Verification
Did you know?
Validators can use the same library as model developers:
Validator Fundamentals Training
CHALLENGER MODELS ARE COVERED IN MODULE 3

5
Ongoing Monitoring
ValidMind provides ongoing monitoring to ensure items perform as expected and to detect potential issues early.
Combine monitoring and workflows for performance-based governance with thresholds and alerts to trigger action.

Ongoing Monitoring


Outcomes Analysis
Data-Driven Governance
Combine monitoring & workflows for:

6
Risk Insights + Regulatory Alignment
ValidMind provides AI-powered risk insights to enhance documentation quality, plus built-in support for regulatory frameworks and compliance requirements.
Document Checker
Test Interpretation
Risk Assessment
Qualitative Checks
Built-in Framework Support
ValidMind provides predefined templates and workflows aligned with major regulatory frameworks:
SR 11-7 SS1/23 E-23 EU AI ACT
Compliance Features
ValidMind Academy | Home