A Short Product Tour

1
The Inventory
ValidMind is your system of record for governance.
Use the ValidMind Inventory to track AI systems, models, use cases, and tools, along with their dependencies.
The Inventory — 2/3

The ValidMind Inventory is industry-aligned, highly customizable with your own fields, integrated with workflows, and scales to your needs.
The Inventory — 3/3

Registration starts the lifecycle for governance, identifies the stakeholders, and collects any other required information.
For example, you can require users to identify AI applications so that they can be governed appropriately.

2
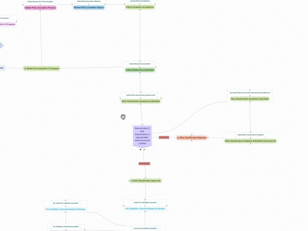
Workflows & Approvals
Workflows are entwined with your inventory and enable governance by defining roles and responsibilities, enforcing policies and procedures, and audit trails across the lifecycle within one single tool for oversight — the ValidMind Platform.
Workflows & Approvals — 2/3

Use workflows within the ValidMind Platform to govern in one centralized place:
Control the steps and transitions that guide items through their lifecycle with workflows:
Workflows & Approvals — 3/3
What can I use workflows for?
Implement governance for regulations and policies.
Demonstrate compliance to auditors.
Automate risk processes with triggers and schedules.
Get alerts for items that need attention.


3
Reporting & Analytics
Use customizable dashboards for oversight, alongside extensible analytics and flexible exports to meet reporting requirements in the same tool where your inventory and workflows live — the ValidMind Platform.
Reporting & Analytics — 2/2

Enable teams to collaborate and take shared responsibility:
Export documents to share with additional stakeholders.

4
Documentation & Testing & Validation
Automate documentation, perform comprehensive testing, and enable independent validation with full audit trails all with our open-source tool —
the ValidMind Library.
Documentation & Testing & Validation — 2/5

Documentation
The ValidMind Library …
Templates define the structure of your documents:
Templates are available for all types of documents, including model documentation, validation reports, ongoing monitoring reports, and custom document types.
fair lending bias testing llm rag nlp ml regression
binary classification credit risk text classification
time series capital markets credit risk scorecard
Documentation & Testing & Validation — 3/5
Testing
The ValidMind Library includes …

Documentation & Testing & Validation — 4/5

Validation
Make handoff between teams seamless.
Use the same ValidMind Library and ValidMind Platform used to develop models to …
Documentation & Testing & Validation — 5/5
Robust & Transparent Processes
As a validator, use the same tools used to develop models to …


5
Ongoing Monitoring
ValidMind provides ongoing monitoring to ensure items perform as expected and to detect potential issues early.
Combine monitoring and workflows for performance-based governance with thresholds and alerts to trigger action.
Ongoing Monitoring — 2/3
Monitor Your Performance
Enable for any item in the inventory.
Track performance over time.
Detect data drift and other issues early.
Define thresholds and receive alerts.


Ongoing Monitoring — 3/3

Outcomes Analysis
Data-Driven Governance
Combine monitoring & workflows for:

6
Risk Insights & Regulatory Alignment
ValidMind provides AI-powered risk insights to enhance documentation quality, plus built-in support for regulatory frameworks and compliance requirements.
Risk Insights & Regulatory Alignment — 2/2
Virtual Document Validator
Use ValidMind’s Document Checker to:
Assess whether required information is clearly documented.
Identify missing or weak areas in the documentation.
Guide you on how to improve clarity, completeness, and compliance.
Align with regulatory expectations for risk and model governance.
SR 11-7 SS1/23 E-23 EU AI ACT
Put Governance into Practice
Use our implementation guides for:
What these guides cover
Need more?
contents | ValidMind Academy